viapolis > Références
Conseil Départemental d'Ille et Vilaine
Rénovation / reconstruction du restaurant inter-administratif du Département

Conseil Départemental d'Ille et Vilaine - Principe d'intervention - Viapolis
Le bâtiment du RIA a été construit en 1978 puis restructuré et agrandi en 1992 (locaux Orangerie et Cafétéria). Depuis lors, la configuration des locaux n’a pas changé.
Le bâtiment ne répond plus totalement aux normes d’hygiènes, aux exigences techniques environnementales et aux respect des bonnes conditions de travail du personnel. Il doit faire l’objet d’une réflexion globale de travaux sur le court/moyen/long terme.
Contenu de l’opération
Plusieurs scénarios envisagés pour une production de 1000 couverts sur place, à savoir la réhabilitation de 1000m² avec phasage sur du court /moyen / long terme, ou la construction neuve de 1900m².

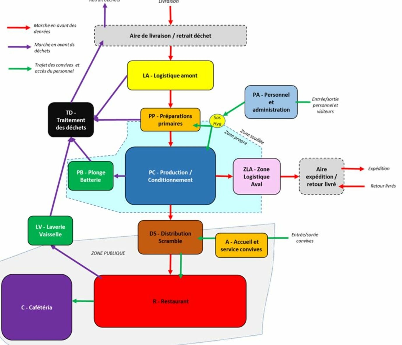
Organigramme général - Viapolis
Recherche par critères
Vous avez une question ou souhaitez confier votre projet à Viapolis…